企业法人营业执照 医疗器械注册证
 

农业农村部办公厅关于印发《2021年饲料质量安全监管工作方案》的通知

时间:2021/4/16 16:58:03   |  浏览:3912

 

      各省、自治区、直辖市农业农村(农牧、畜牧兽医)厅(局、委),新疆生产建设兵团农业农村局,全国畜牧总站,国家饲料质量监督检验中心(北京),中国农业科学院饲料研究所、农业质量标准与检测技术研究所、北京畜牧兽医研究所、蜜蜂研究所、农产品加工研究所,有关单位: 

      为切实强化饲料质量安全监管,提高畜产品质量安全保障水平,促进畜牧业绿色发展,根据《农产品质量安全法》《饲料和饲料添加剂管理条例》等法律法规,我部制定了《2021年饲料质量安全监管工作方案》。现印发你们,请结合实际抓好落实。 

 

                             农业农村部办公厅 

2021年3月8日 

 

附件:

农业农村部办公厅关于印发《2021年饲料质量安全监管工作方案》的通知.ofd

 

图片
图片

 

2021年饲料质量安全监管工作方案

 

为加强饲料质量安全监管,规范饲料生产、经营和使用行为,分析评估潜在风险因素,提升饲料企业质量安全管理水平,严厉打击养殖环节违法使用“瘦肉精”等违禁添加物行为,努力确保饲料和畜产品质量安全,特制定本工作方案。

 

一、工作目标

按照上下联动、分级负责的原则,健全“全国一盘棋”的饲料质量安全监管工作机制,统筹运用监督抽查、产品监测、风险预警和现场检查等手段,创新工作方式方法,强化检打联动,有效遏制违法违规行为,维护公平竞争的市场环境,促进饲料行业健康发展。

 

二、工作内容

 

(一)饲料质量安全监督抽查

 

由各省级畜牧兽医部门负责。在辖区内按一定比例随机选择饲料生产企业、经营门店和养殖场(户),原则上按照已核发生产许可证数量20%的比例确定生产环节监督抽查样品数量;根据实际情况,随机选择饲料经营门店重点抽检一定数量本省生产的饲料和饲料添加剂样品;在养殖场(户)抽检一定数量的自配料。各省级监督抽查批次数不少于附件1中规定的任务数量。

 

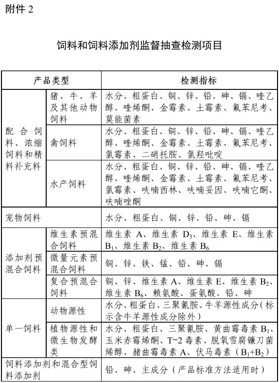
1.检测项目

 

检测项目应覆盖质量、卫生、药物及非法添加物等指标(详见附件2)。质量指标包括水分、粗蛋白等产品质量保证指标以及《饲料添加剂安全使用规范》(农业部公告第2625号)规定的铜、锌、维生素、氨基酸等指标;卫生指标包括《饲料卫生标准》( GB13078-2017)中规定的铅、砷、真菌毒素等需要持续关注的安全性指标;药物及非法添加物指标包括允许使用的抗球虫药物、金霉素、土霉素、喹乙醇、喹烯酮等停用的药物饲料添加剂品种和《禁止在饲料和动物饮用水中使用的药物品种目录》(农业部公告第176号)、《禁止在饲料和动物饮水中使用的物质》(农业部公告第1519号)、《食品动物中禁止使用的药品及其他化合物清单》(农业农村部公告第250号)规定的禁用物质。

 

2.工作方式

 

一是编制和报送工作计划。各省级畜牧兽医部门根据实际情况制定本省监督抽查工作方案,于2021年4月20日前报送我部畜牧兽医局。各地可分批分步实施全年监督抽查工作,但应充分考虑生产企业季节性停产对监督抽查工作的影响,合理安排监督抽查进度。

 

二是“双随机”确定被监督抽查对象和抽样人员。各省级畜牧兽医部门要及时核对“饲料和饲料添加剂生产许可信息管理和查询系统”和“全国饲料质量安全监管信息系统”(以下简称监管信息系统)的相关信息,确保生产企业信息的时效性和准确性,通过监管信息系统随机确定被监督抽查企业。其中,2020年发现不合格饲料产品的生产企业必检,适当增加混合型饲料添加剂生产企业以及其他存在较大风险隐患企业的抽检比例。经营门店和养殖场(户)数量根据实际情况确定。各省级畜牧兽医部门可从我部饲料质量安全监管专家库中随机选取监管专家参与监督抽查工作。

 

三是严格按程序规范开展工作。各省级畜牧兽医部门要根据我部要求,规范工作流程,及时向受检单位发送检测报告,保证监督抽查和检验检测程序合法合规。

 

四是规范复核检测和仲裁检验流程。各省级畜牧兽医部门要及时将不合格结果通报生产企业、经营门店和养殖场(户),被监督抽查对象对检验结果有异议的,可提出复核检测申请。各省级畜牧兽医部门负责组织复核检测。复核检测后仍有异议的,可申请仲裁检验,仲裁检验由国家饲料质量监督检验中心(北京)负责。

 

五是及时报送有关情况。各省级畜牧兽医部门要及时通过监管信息系统上传抽样信息、检验结果和不合格检验结果报告,实现监督抽查数据可追溯,工作信息留痕,提升监管工作实效。2021年12月31日前,将本省2021年饲料质量安全监督抽查工作总结与不合格产品查处情况报送我部畜牧兽医局。工作总结应包括以下信息:监督抽查工作总体情况,结果分析(包括各类型产品合格率、不同监测指标合格情况等),发现的突出问题,在经营环节发现不合格样品的溯源情况,问题成因分析,采取的对策措施以及有关建议;监管情况应包括以下信息:检查生产经营主体个数、出动监管执法人员数量、发现问题数量、行政执法案件个数和进行处罚的货值金额、罚款金额、销毁问题产品吨数、捣毁制假售假窝点个数、责令停产停业数量、吊销许可证件数量、移送公安机关案件个数。

 

(二)饲料和饲料添加剂产品风险监测

 

由我部在全国范围内组织实施。针对重点产品随机抽取风险隐患大的样品进行铜锌、真菌毒素、药物、非法添加物及其他风险因子等指标检测。在生产环节抽取360批次饲料样品和450批次饲料添加剂样品,在经营使用环节抽取120批次饲料和300批次饲料添加剂样品,在互联网销售环节抽取250批次饲料添加剂样品,在养殖环节抽取300批次自配料样品。

 

1.监测项目

 

风险监测项目覆盖质量、卫生、药物和非法添加物等指标。根据历年饲料质量安全监管工作中发现的新风险因子、饲料质量安全案件查处发现的问题以及举报线索等方面情况,结合现有检测方法基础,对不同类型饲料和饲料添加剂产品针对性地设置不同监测项目。

 

2.工作方式

 

一是不定期随机抽检。我部在全国范围内随机抽取风险隐患较大的饲料和饲料添加剂样品进行风险监测。重点监测对象为2020年全国饲料质量安全监督抽查发现不合格饲料产品的生产企业、混合型饲料添加剂生产企业以及其他存在较大风险隐患企业,同时增加经营门店、互联网销售样品和养殖场(户)自配料的监测数量。各单位要坚持问题导向和目标导向,适度随机,合理确定监测对象和监测项目,不做时间和频次统一要求,但应确保监测工作覆盖面、随机性和结果代表性。抽样工作由我部委派监管专家完成,各级畜牧兽医部门要积极配合,支持监管专家的现场抽样工作。

 

二是监测信息留痕管理。承担监测任务的有关单位要通过监管信息系统及时完整地记录抽样信息和检验结果,实现监测信息留痕管理和监测数据共享共用。各省级畜牧兽医部门可通过监管信息系统了解掌握本辖区内监管对象的样品监测结果。

 

三是不合格情况处理。承担监测任务的有关单位要及时上传不合格样品信息和检验结果报告,各省级畜牧兽医部门接到不合格样品信息后,要及时跟进依法查处。对于经营环节发现的不合格样品,各地畜牧兽医部门要认真做好产品溯源和流向调查工作,降低产品质量安全风险隐患,有效规避可能带来的不良影响。

 

3.任务承担单位

 

生产环节和互联网销售环节风险监测工作由国家饲料质量监督检验中心(北京)承担,经营使用环节风险监测工作由中国农业科学院饲料研究所承担,养殖环节自配料风险监测工作由中国农业科学院北京畜牧兽医研究所承担。

 

(三)饲料质量安全风险预警

 

我部组织有关单位重点围绕饲用植物提取物、植物性饲料原料、微生物制剂、酶制剂、发酵饲料和宠物饲料等重点产品,有针对性地采集样品,检测筛查禁用物质、违规违禁药物、未知添加物等风险物质,分析评估产品质量安全风险;开展饲料及相关产品中二噁英等持久性有机污染物隐患排查,微生物发酵类产品及其生产菌株的合规性调查和安全性风险评估分析;研究建立饲料中风险物质筛查确证方法及应用平台。各省级畜牧兽医部门结合实际,确定工作重点,组织实施省级风险预警工作。

 

1.工作任务

 

一是饲料中新型非法添加物隐患排查及风险预警。重点开展配合饲料、浓缩饲料、添加剂预混合饲料、饲料添加剂等产品中禁用物质、违规违禁添加药物的隐患排查预警。构建非法添加物筛查共享谱库,开展未知非法添加风险物质排查。

 

二是生物类饲料产品风险预警。重点开展生产、经营和使用环节发酵饲料、发酵天然植物及微生物饲料添加剂的菌种菌株合规性调查评估,菌株致病性、耐药性、产毒性、代谢安全性等潜在风险分析。构建发酵饲料用菌种菌株数据库和鉴别评价技术平台。对代表性产品进行合规性和安全性分析,确定发酵菌种评价技术标准。

 

三是天然植物原料和提取物品质及安全风险预警。重点监测植物提取物、天然植物原料及相关产品,建立植物提取物特异性质量指标成分分析方法,进行特异性质量指标检测和功效评价。分析植物提取物和天然植物原料的代表性内源性危害物,检测筛查违法违规添加药物及其他风险物质。

 

四是宠物饲料产品风险预警。重点开展宠物饲料标签检查、质量安全指标和非法添加物监测,调查被抽检产品饲料标签是否规范,监测宠物饲料产品的主要质量安全指标和非法添加物。

 

五是蜜蜂饲料质量安全风险预警。主要开展蜜蜂饲料及其原料(花粉、大豆粉)中的农药残留监测。对花粉、糖浆、大豆粉等蜜蜂饲料中有害污染物新烟碱类农药含量水平进行监测,分析评估风险物质来源。

 

六是饲料中持久性有机污染物风险预警。重点开展青贮饲料、饲料添加剂、商品饲料及饲料原料中二噁英、中短链氯化石蜡和多氯萘等持久性环境污染物监测。分析污染物单体分布特征,全面掌握我国饲料中环境污染物污染本底,解析主要污染来源,提出防控措施。

 

七是饲料产品中风险物质筛查确证方法及应用平台构建。建立饲料原料及产品中违规违禁药物、未知风险物、禁用物质等非法添加物的高分辨质谱筛查和精确定量标准方法,搭建禁用物质、违规违禁药物、未知物质等非法添加物的高通量筛查及综合查询比对平台。

 

2.工作方式

 

风险预警样品来源包括饲料生产、经营、使用环节以及互联网销售平台采集或购买的样品,全国和各省级饲料质量安全监督抽查工作中采集的样品,也包括群众举报的可疑饲料样品。

 

部级风险预警工作任务牵头单位和参与单位详见附件3,牵头单位要及时向我部报告工作过程中发现的风险隐患,并组织专家及时分析研判风险因子来源、风险等级和可能产生的不良影响,锁定问题线索。

 

各参与单位在2021年11月 10日前完成抽样和检测任务,并将操作程序、监测结果报送任务牵头单位。任务牵头单位于2021年11月20日前将任务总结报告报送中国农业科学院饲料研究所。

 

(四)饲料和饲料添加剂生产企业现场检查

 

我部在全国范围内随机选取不少于100家饲料和饲料添加剂生产企业(以下简称受检企业)开展现场检查,全国畜牧总站负责制定具体实施方案并组织实施。各省级畜牧兽医部门要组织开展辖区内饲料和饲料添加剂生产企业现场检查,可采取分级负责等方式,确保辖区内所有生产企业每年至少接受一次检查。

 

1.检查内容

 

包括饲料和饲料添加剂生产企业的生产许可条件、安全生产、原料管理、生产线要求、生产过程控制、产品质量控制、产品销售等方面。饲料和饲料添加剂生产企业现场检查表由我部畜牧兽医局另行印发。

 

2.工作方式

 

一是现场检查方式。我部的检查组成员由熟悉饲料许可与管理、饲料和饲料添加剂生产工艺与检验化验等方面的专业人员、受检企业所在地省级或市县级畜牧兽医部门人员组成,现场工作时间不少于半天。

 

二是现场检查程序。检查组对受检企业生产现场、制度文件、生产记录和检验记录等进行检查,问询受检企业相关人员。当检查中发现问题时,应通过照相、录像、复印等方式留存相关证据和材料。现场检查结束后,检查组向受检企业通报检查情况,并填写饲料和饲料添加剂生产企业现场检查表,受检企业负责人签字盖章确认。受检企业负责人拒绝签字或者由于受检企业原因无法实施检查的,检查组应当在检查记录中注明情况,由当地畜牧兽医部门人员签字确认。在受检企业发现生产现场存放或使用违禁物质的,检查组应当停止现场检查工作,并将有关线索和证据等移交当地有关部门依法组织查处。发现受检企业存在其他违规行为或涉嫌违法线索的,在检查结束后将有关线索和证据等移交当地有关部门依法组织查处。

 

三是风险等级判定。现场检查工作结束后5个工作日内,检查组应根据检查中发现的问题情况,对受检企业作出质量安全风险等级判定,给出“高风险”“中风险”“低风险”或“未发现明确风险”的总体结论,并提出具体整改建议,随同检查报告一并报送我部畜牧兽医局。受检企业所在地畜牧兽医部门可以参照检查组提出的风险等级和存在问题,依法依规对受检企业进行处理。“高风险”等级是指受检企业现场存放或者使用违禁物质,或者企业在各检查事项中均存在较为严重问题的,有重大质量安全风险隐患。“中风险”等级是指受检企业在各检查事项中存在较多问题的,有较大质量安全风险隐患。“低风险”等级是指受检企业在各检查事项中存在问题,有一定质量安全风险隐患。

 

四是强化协同配合。各地畜牧兽医部门要积极配合检查组工作,通知受检企业并向检查组提供受检企业生产许可申报材料。在接到受检企业违法违规证据和线索后,要迅速采取行动,做好现场管控,及时依法依规处置。在接到受检企业存在问题及整改意见建议后,要及时跟进,督促受检企业限期整改。检查组成员要严格遵守相关规定,客观公正开展工作,全面、准确记录受检企业存在问题,与受检企业存在利害关系的应当主动提前回避。

 

五是及时报送有关情况。现场检查工作在2021年11月30日之前完成。各省级畜牧兽医部门在2021年12月31日前,将本辖区内生产企业现场检查情况报告和我部抽查发现的问题企业查处或整改情况报送我部畜牧兽医局。

 

(五)饲料质量安全飞行检查

 

由我部根据重大问题线索,组织部省市县有关单位人员成立联合工作组,对涉事企业进行突击飞行检查,及时查处违法违规行为。现场采集的样品由国家饲料质量监督检验中心(北京)进行检验检测,现场采样和资料核查过程应通过照相、录像、复印等方式留存相关证据和材料。飞行检查抽样检测结果应及时通报受检企业所在地省级畜牧兽医部门。省级畜牧兽医部门接到检测结果报告后,立即依法依规查处,并及时将查处情况报告我部畜牧兽医局。

 

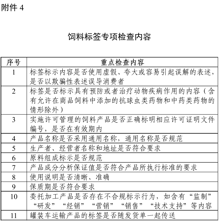
(六)饲料标签专项检查

 

由各省级畜牧兽医部门负责组织实施。全面强化对饲料生产和经营环节产品标签标示内容的监督管理,督促生产者和经营者严格落实饲料标签有关规定,依法依规标示相关内容,杜绝扰乱市场的不规范标示行为。

 

一是全面加强饲料标签监管制度宣贯。省级畜牧兽医部门要组织各级畜牧兽医部门及其监管执法机构系统学习饲料标签相关法律法规制度,提高监管执法能力。要面向饲料生产经营使用环节相关方,加大宣传培训力度,落实企业主体责任,加强行业自律,增强有关人员守法意识,共同维护良好的市场秩序。要通过多种渠道广泛宣传饲料标签有关法规标准要求,帮助使用者提高鉴别不规范饲料标签标识的能力。

 

二是组织开展饲料标签规范性自查自纠行动。各地畜牧兽医部门要组织饲料生产企业对照饲料标签有关法规标准,对其生产的饲料、饲料添加剂和饲料原料等产品标签进行对照自查,及时修改纠正标签中的不规范标示情况,如发现饲料产品中含有在商品饲料中允许添加的抗球虫类药物和中药类药物的,要指导督促饲料生产企业依据《饲料标签》国家标准第1号修改单进行修改。

 

三是组织开展饲料标签专项检查。重点关注混合型饲料添加剂产品、可饲用天然植物原料、植物提取物类饲料添加剂等。检查内容详见附件4。在专项检查中发现违法违规行为的,要依法依规处理。各地要将饲料标签专项检查和日常监管相结合,形成长效机制。各省级畜牧兽医部门于2021年7月31日前将本省饲料标签专项检查工作情况报送我部畜牧兽医局。

 

(七)养殖环节“瘦肉精”专项监测

 

我部选择10个重点省份开展拉网排查,以年出栏10—100头肉牛、20—200只肉羊的养殖场(户)为重点,每个省份确定3个重点地区,每个地区随机选择30—50个养殖场(户),每个场(户)抽取3—5份活畜尿液样品,共采集4500份样品;同时,组织开展已公布禁用的β-兴奋剂类物质专项监测,根据线索对养殖环节“瘦肉精”非法使用情况进行专项飞行检查。各省级畜牧兽医部门根据辖区内实际情况,制定本省的监测计划,对猪牛羊养殖环节“瘦肉精”实施监测。

 

尿液的抽样工作参照《猪肉、猪肝、猪尿抽样方法》( NY/T763-2004)执行。所有样品应低温(4℃)保存和运输。现场采用酶联免疫法(或胶体金法)进行克仑特罗、莱克多巴胺、沙丁胺醇的快速筛查。筛查发现的疑似阳性样品由国家饲料质量监督检验中心(北京)依据标准《动物尿液中22种β-受体激动剂的测定  液相色谱-串联质谱法》( NY/T3146-2017)进行确证检测。对于未筛查发现疑似阳性样品的养殖场(户),每个场(户)随机抽取1个尿样采用仪器方法进行确证检测。

 

结果判定依据包括:《禁止在饲料和动物饮用水中使用的药物品种目录》(农业部公告第176号)、《禁止在饲料和动物饮水中使用的物质》(农业部公告第1519号)、《食品动物中禁止使用的药品及其他化合物清单》(农业农村部公告第250号)。样品检测结果超过确证方法定量限的,即判定为不合格,一项指标不合格则该样品判定为不合格。

 

各级畜牧兽医部门要积极配合,对现场快速筛查出阳性样品的养殖场(户),当地畜牧兽医部门应及时依法对其饲养的活畜采取临时控制措施,疑似阳性样品由国家饲料质量监督检验中心(北京)进行确证检测。确证结果为阳性的,当地畜牧兽医部门要及时移交公安机关立案追查。

 

三、有关要求

 

(一)加强组织领导。各级畜牧兽医部门要高度重视,加强组织领导,根据辖区内实际情况,细化实化重点工作任务,积极争取工作经费,保障工作条件,确保各项工作顺利实施,对违法违规行为始终保持高压严打态势。

 

(二)保证工作质量。各省级畜牧兽医部门和任务承担单位要制定具体实施方案,保质保量完成工作,按时上报总结材料和问题查办情况。我部委托国家饲料质量监督检验中心(北京)承担实验室检测能力比对和饲料基体标准物质研制工作。

 

(三)强化检打联动。饲料质量安全监管过程中发现问题或不合格产品,各级畜牧兽医部门要依法依规查处,涉嫌犯罪的应移送公安机关立案追查。饲料质量安全监管有关信息要依据权限及时向社会公开,接受社会监督。

 

(四)突出上下互动。我部在监测过程中发现违法违规问题线索,将及时向地方通报,各地畜牧兽医部门要迅速核查处理。各地发现可疑风险要及时向我部报告,必要时我部将组织技术力量协助地方开展检测分析。

 

四、联系方式

 

农业农村部畜牧兽医局饲料饲草处

联系电话:010-59192831,59192848(传真)

电子邮件: xmjslch@ agri. gov. cn

通讯地址:北京市朝阳区农展馆南里11号(100125)

 

国家饲料质量监督检验中心(北京)

联系电话:010-82106583,82106580(传真)

电子邮件: gjzx@ caas. cn

通讯地址:北京市海淀区中关村南大街12号(100081)

 

全国畜牧总站饲料行业指导处

联系电话:010-59194709,59194591(传真)

电子邮件: xmzzslc@ agri. gov. cn

通讯地址:北京市朝阳区麦子店街20号楼(100125)

 

中国农业科学院饲料研究所

联系电话:010-82106058,82106069/6059(传真)

电子邮件: guxu@ caas. cn

通讯地址:北京市海淀区中关村南大街12号(100081)

 

中国农业科学院北京畜牧兽医研究所

联系电话:010-62816076

电子邮件: myszxsys@ sina. com

通讯地址:北京市海淀区圆明园西路2号(100193)

 

监管信息系统技术服务

联系电话:010-62160212,62160213(传真)

电子邮件: feedall@163. com

通讯地址:北京市海淀区圆明园西路2号(100193)

 

附件:

1.各省级饲料质量安全监督抽查任务

2.饲料和饲料添加剂监督抽查检测项目

3.饲料质量安全风险预警工作任务承担单位

4.饲料标签专项检查内容

 

图片
图片
图片

 

 Top  |  返回 
地址:广州市花都区花东镇花都大道杨荷工业园 电话:020-85285689、85283922
粤ICP备0903729*号网站建设:合优网络